
今天给大家整理出的26重点资源是 👇

•26政治-肖背诵手册史纲精华提炼(不易)✔

本文档为中国近现代史纲要知识点整理,系统梳理了从鸦片战争到中国特色社会主义进入新时代的重要历史脉络。涵盖中华民族在近代后面临的磨难与抗争,包括鸦片战争、《南京条约》、三元里抗英等早期屈辱与反抗;不同社会力量对国家出路的探索,如太平天国运动、洋务运动;辛亥革命的历史意义与失败原因;中国共产党成立后的新民主主义革命历程,包括五四运动、中共一大、二大、国共合作、抗日战争、解放战争等关键事件;以及新中国成立后的社会主义建设探索、改革开放和新时代中国特色社会主义发展。内容重点突出历史事件的背景、影响、重要人物及理论成果,是学习备考的实用资料,帮助理解中国近现代历史发展规律与关键节点。
文档的预览图如下,需要完整PDF文件的同学,文末有文档编码,保存后即可直接打印使用。





📚26政治-肖背诵手册史纲精华提炼(不易)📚
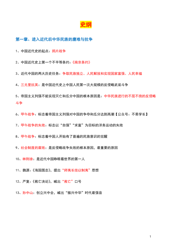
第一章 进入近代后中华民族的磨难与抗争
- 中国近代史的起点:鸦片战争
- 中国近代史上第一个不平等条约:《南京条约》
- 近代中国的两大历史任务:争取民族独立、人民解放和实现国家富强、人民幸福
- 三元里抗英:是中国近代史上中国人民第一次大规模的反侵略武装斗争
- 帝国主义列强不能实现灭亡和瓜分中国的根本原因是:中华民族进行的不屈不挠的反侵略斗争
- 甲午战争:标志着帝国主义列强对中国的争夺和瓜分达到高潮
- 甲午战争的失败:标志以“自强”“求富”为目标的洋务运动的失败
- 甲午战争:标志着中国人开始有了普遍的民族意识的觉醒
- 社会制度的腐败:是反侵略战争失败的根本原因,最重要的原因
- 林则徐:是近代中国睁眼看世界的第一人
- 魏源:《海国图志》,提出“师夷长技以制夷”思想
- 严复:《救亡决论》,喊出“救亡”口号
- 孙中山:创立兴中会,喊出“振兴中华”时代最强音
第二章 不同社会力量对国家出路的早期探索
- 《天朝田亩制度》:是最能体现太平天国社会理想和这次农民起义特色的纲领性文件
- 洋务运动的指导思想是:中学为体,西学为用
- 洋务运动的目标是:“自强”“求富”
- 洋务运动创办的新式学堂,包括:翻译学堂、工艺学堂、军事学堂
- 洋务运动是中国近代教育的开始
第三章 辛亥革命与君主专制制度的终结
- 清末“新政”破产的主要原因是:清政府改革根本目的是延续其反动统治
- 孙中山组建的第一个革命团体是:兴中会
- 选择武装起义推翻清王朝:是中国资产阶级革命派与改良派的根本不同之处
- 近代中国第一个领导资产阶级革命的全国性政党是:同盟会
- 第二次论战是革命派和改良派的论战
- 革命派和改良派的论战焦点是:要不要以革命手段推翻清王朝
- 同盟会发动的第一次武装起义是:萍浏醴起义
- 同盟会发动的起义中,影响最大的是:广州起义,也叫黄花岗起义
- 武昌起义:拉开了中国完全意义上的近代民族民主革命的序幕
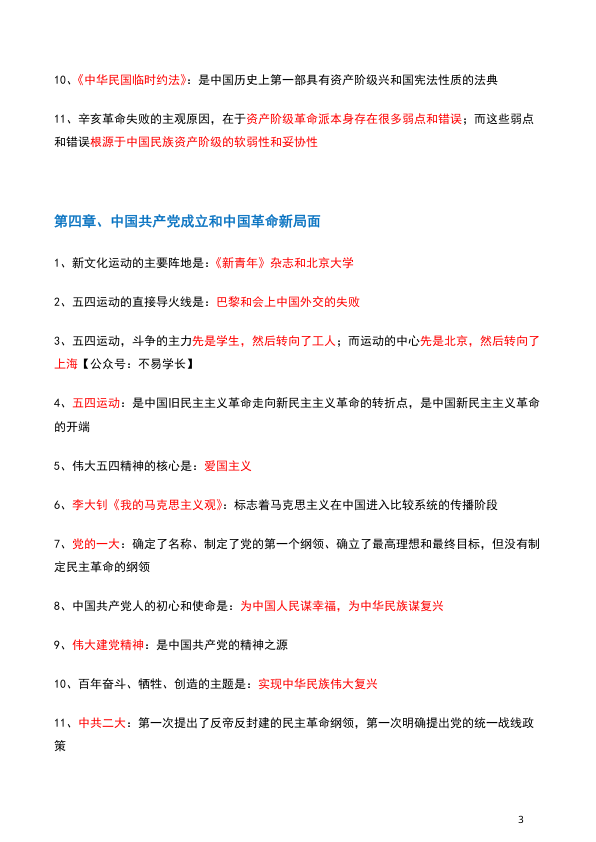
- 《中华民国临时约法》:是中国历史上第一部具有资产阶级兴和国宪法性质的法典
- 辛亥革命失败的主观原因,在于资产阶级革命派本身存在很多弱点和错误;而这些弱点和错误根源于中国民族资产阶级的软弱性和妥协性
第四章 中国共产党成立和中国革命新局面
- 新文化运动的主要阵地是:《新青年》杂志和北京大学
- 五四运动的直接导火线是:巴黎和会上中国外交的失败
- 五四运动,斗争的主力先是学生,然后转向了工人;而运动的中心先是北京,然后转向了上海
- 五四运动:是中国旧民主主义革命走向新民主主义革命的转折点,是中国新民主主义革命的开端
- 伟大五四精神的核心是:爱国主义
- 李大钊《我的马克思主义观》:标志着马克思主义在中国进入比较系统的传播阶段
- 党的一大:确定了名称、制定了党的第一个纲领、确立了最高理想和最终目标,但没有制定民主革命的纲领
- 中国共产党人的初心和使命是:为中国人民谋幸福,为中华民族谋复兴
- 伟大建党精神:是中国共产党的精神之源
- 百年奋斗、牺牲、创造的主题是:实现中华民族伟大复兴
- 中共二大:第一次提出了反帝反封建的民主革命纲领,第一次明确提出党的统一战线政策
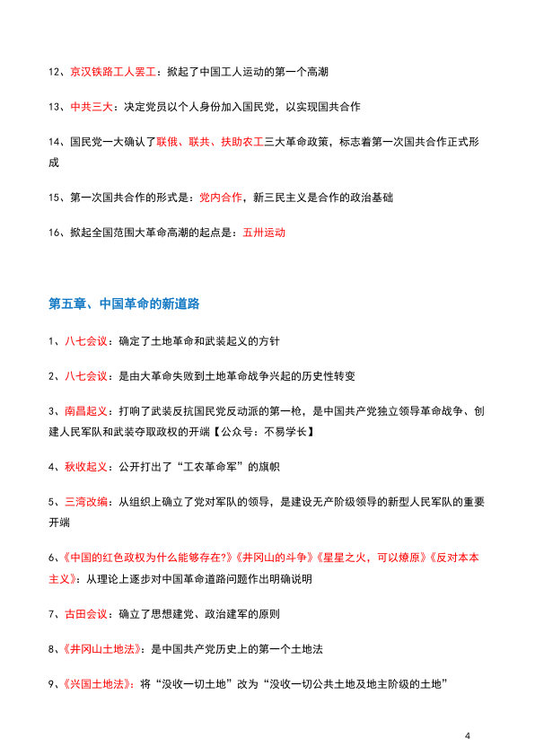
- 京汉铁路工人罢工:掀起了中国工人运动的第一个高潮
- 中共三大:决定党员以个人身份加入国民党,以实现国共合作
- 国民党一大确认了联俄、联共、扶助农工三大革命政策,标志着第一次国共合作正式形成
- 第一次国共合作的形式是:党内合作,新三民主义是合作的政治基础
- 掀起全国范围大革命高潮的起点是:五卅运动

